Search

VvOCM Vereniging van Oefentherapeuten

Praktijkregister

Ook lid worden van de VvOCM?

Het VvOCM Praktijkregister, wat is dat?

Het praktijkregister van de VvOCM is een register waarin de praktijken geregistreerd zijn die jaarlijks door middel van systematisch intern- (jaarplan) en extern- (visitatie) onderzoek in staat zijn om:

  • Te verbeteren, te ontwikkelen en te innoveren op de kerntaken van de (praktijk) organisatie, welke zijn vastgelegd in een jaarplan, waarin missie, visie en doelstellingen zijn opgenomen.
  • Verantwoording af te leggen over de kwaliteit van de geleverde zorg door zich transparant en toetsbaar op te stellen.
  • Met de verkregen uitkomsten uit onder meer zelfreflectie en visitatie te komen tot verbeterpotentieel ten behoeve van de organisatie en de patiëntenzorg in het bijzonder.

Wat levert een registratie van de praktijk je op?

De zorgverzekeraars Zilveren Kruis, CZ en Menzis honoreren een praktijkregistratie VvOCM met een gedifferentieerd contract. Met andere woorden; een contract waarbij je als voorloper beter gehonoreerd wordt. Naast een inschrijving in het praktijkregister kunnen zorgverzekeraars aanvullende eisen stellen aan een dergelijke contractering. Kijk hiervoor in het inkoopbeleid van het komende jaar.

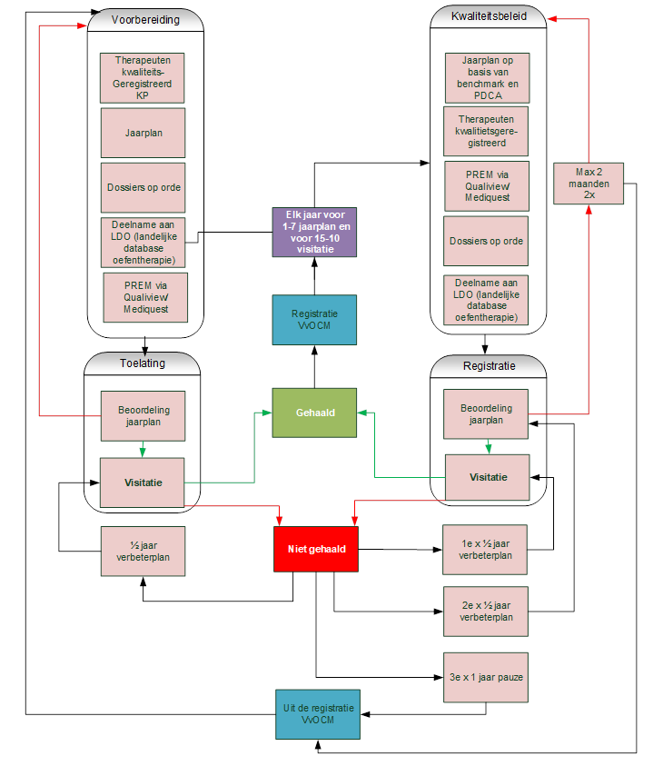
Hoe ziet het proces voor praktijkregistratie eruit?

In het kort:

Je levert voor 1 juli 2022 een jaarplan in en je doet voor 15 oktober 2022 een visitatie.

Jaarplan

Dit format voor het jaarplan Oefentherapie is een integraal onderdeel van het kwaliteitsplan en toetsing VvOCM- st. TopOefentherapie. De basis van dit plan is tweeledig;

  1. Het geeft inzicht in de huidige en gewenste situatie binnen de praktijk oefentherapie en heeft daarmee waarde voor het audit- en visitatietraject Oefentherapie.
  2. Het is een ‘levend document’, het stuurt de kwaliteitsverbetering van de oefentherapiepraktijk. Het legt middels PDCA de ambitie, het ontwerp en uitkomsten van verbetertrajecten vast.

 

De eisen die gesteld worden aan dit Jaarplan zijn afkomstig uit de huidige eisen van de zorgverzekeraars en voldoen aan de eisen die door de WKKGZ aan kwaliteit en kwaliteitsregistratie worden gesteld. 
 

Wat is de waarde van het jaarplan in een visitatietraject Oefentherapie?

Na insturen van het jaarplan wordt het inhoudelijk beoordeeld. Het praktijkregister VvOCM beoordeelt het jaarplan op inhoud en geeft naar aanleiding hiervan een positief of negatief advies voor visitatie. Het jaarplan is, naast LDO, de basis voor de visitatie.

Voorbereiding voor de praktijkregistratie bij de VvOCM

Een praktijkgeregistreerde VvOCM praktijk heeft – om te beginnen- goede oefentherapeuten aan zich verbonden. Dit wordt geborgd door de registratie van de werkzame oefentherapeuten in het kwaliteitsregister paramedici.

In de voorbereiding naar de praktijkregistratie is de bedrijfsvoering gericht op het transparant maken van processen die de kwaliteit van de oefentherapie bepalen. Hierbij moet er geïnvesteerd worden in de volgende zaken:

  1. Kwaliteitsgeregistreerde oefentherapeuten
  2. Verplichte accreditatie van het intercollegiaal overleg (intervisie) door ADAP
  3. Jaarplan
  4. Data Prem (en Prom)
  5. Dossiers op orde:
    1. transparantie in handelen,
    2. methodisch handelen,
    3. klinisch redeneren,
    4. evalueren van de behandelresultaten
    5. invoeren van beroep specifieke richtlijnen en protocollen
  6. Klantervaring geautomatiseerd en over de hele patiëntenpopulatie uitvragen
  7. Benchmark van data (LDO) voortkomend uit proces of uitkomsten Assessment


De toelating tot de praktijk registratie is door middel van een schriftelijk indienen van een jaarplan van de praktijk bij de VvOCM. Na beoordeling daarvan met positieve uitkomst wordt er een visitatie naar auditvoorbeeld afgenomen. Hierbij komen de volgende onderdelen aan de orde:

  1. Kwaliteitsregister Paramedici (KP)
  2. Praktijkorganisatie, inrichting en accommodatie
  3. Hygiëne, privacy en veiligheid
  4. Klachten-en geschillenregeling
  5. Methodisch handelen (dossiertoets)
  6. VvOCM richtlijnen
  7. Wet- en regelgeving
  8. Jaarplan


Bij een positieve beoordeling is de toetreding tot het praktijkregister van de VvOCM een feit. De VvOCM geeft twee keer per jaar de geauditeerde Plus praktijken door aan de verzekeraars die gedifferentieerde contractering hanteren. De eerste keer, een voorlopig register, op 1-7 en de tweede keer, het definitieve register, op 1-11. Bij een negatieve beoordeling kan de praktijk na een jaar weer een visitatie doen om toegelaten te worden tot de Plus registratie. Bij de her-visitatie moet inzichtelijk zijn welke verbeterplannen er zijn uitgevoerd.

De jaarlijkse praktijkregistratie bij de VvOCM

De kwaliteitstoetsing na de toelating is in de vorm van een visitatie. Hierbij wordt op basis van het jaarplan van de praktijk en benchmark van data Prem en Prom de inzet en uitkomsten van continuous improvement getoetst.

Het insturen van de relevante jaarplannen is een instap eis tot de toelating tot elke jaarlijkse visitatie. Deze jaarplannen worden getoetst door VvOCM naar de eisen die de wet- en regelgeving daaraan stelt en bevat minimaal de volgende punten; een algemeen deel, beschrijving van de praktijk, praktijk in cijfers en de ambitie voor de komende periode (PDCA). De eerste drie onderwerpen vereisen een relatie met voorgaande jaren van de praktijk.

Een goedgekeurd jaarplan is een voorwaarde voor een visitatie. Als een jaarplan niet aan de gestelde eisen voldoet dan wordt dit met de praktijk gecommuniceerd en wordt er een maximale termijn van 2 maanden voor het inleveren van een verbeterde versie gegeven. Dit is 2x mogelijk binnen en termijn van 4 maanden. Bij twee negatieve beoordelingen wordt de praktijk uit het VvOCM register gehaald. Voor een hernieuwde registratie gelden dan de eisen van de eerste toelating.

Er wordt jaarlijks een visitatie uitgevoerd, na insturen en goedkeuring van een jaarplan.

Als er een jaar na de vorige visitatie geen aanvraag voor visitatie en bijbehorend jaarplan wordt ingestuurd, wordt dit gezien als een beëindiging van de Plus en vervalt de Plus registratie bij de VvOCM.

Mocht er vanuit de visitatie een negatief oordeel worden geveld, dan krijgt de praktijk een half jaar de tijd om verbeterplannen uit te voeren. In dit half jaar wordt de praktijk niet uitgeschreven uit het Plus register. Na een half jaar wordt er een nieuwe visitatie uitgevoerd. Bij een positieve uitkomst geldt deze als het startpunt voor het nieuwe certificeringsjaar. Bij een negatieve uitkomst wordt de praktijk uitgeschreven uit het VvOCM Plus register. Voor een hernieuwde toelating mag na een jaar een nieuwe audit gedaan worden. Het volledige Plus traject, vanaf de audit, moet opnieuw doorlopen worden.

Kosten

Korting op de visitatie krijg je als je deelnemer bent van st. TopOefentherapie. st. TopOefentherapie is de belangenbehartiger voor de praktijken die geregistreerd zijn in het praktijkregister. Deze stichting beheert, evalueert en verbetert jaarlijks het visitatietraject en is verantwoordelijk voor de positionering van de Top praktijken in het zorgstelsel. Zij houden onder andere contact met de zorgverzekeraars, VvOCM en de meetbureaus. Het deelnemen aan TopOefentherapie kost per praktijk:

1 oefentherapeut € 155

2-4 oefentherapeuten € 260

5-10 oefentherapeuten € 520

11 oefentherapeuten of meer € 775

Kijk voor aanmelding en meer informatie op: https://topoefentherapie.nl/

Doe je mee?

Om deel te nemen aan het praktijkregister dien je lid te zijn van VvOCM!
Nog geen lid? Klik hier om de diverse lidmaatschappen en kosten te bekijken.

Wel lid? Mail ons dan met het verzoek tot beoordeling van het jaarplan en/of het boeken van een visitatie. Dan registreren wij je aanvraag en sturen wij je een factuur ter betaling. Het jaarplan dient voor 1 juli te zijn ingestuurd zodat deze beoordeeld kan worden voor 1 augustus. De visitatie zal, na een positieve beoordeling van het jaarplan, plaatsvinden in oktober. De precieze datum waarop de visitatie is gepland zal nog worden gecommuniceerd.

Vragen?

Heb je naar aanleiding van bovenstaande informatie nog een vraag of wil je liever telefonisch een afspraak inplannen? Neem gerust contact met ons op! Je kunt ons bereiken via: praktijkregister@vvocm.nl of bellen naar 030-2625627! 

Downloads

Klik hieronder om de volgende documenten te downloaden: